















Most ad agencies only run ads. They leave you to figure out the copywriting, the funnel insfrastructure, the emails, all the back-end automations. We handle the entire ecosystem—from click to c lose—under one roof. Everything is aligned. Everything is optimized. Everything is congruent. We're fully accountable for the final result: predictable, profitable client acquisition.
High-ticket service providers, B2B SaaS, coaching, consulting, and course sellers.
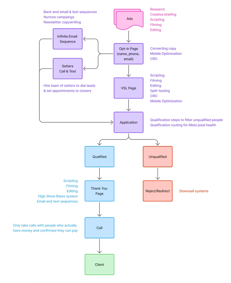
Most failed ad experiments fail because of a bad offer, bad messaging, disjointed funnel, generic copy, or poor tracking. We start with a deep audit to identify the underlying issues and fix them before we launch anything. Then we build a cold traffic ready offer to launch campaigns with a focus on profitable unit economics and qualified booked appointments—not just volume. We also track show rates and close rates, not just lead volume.
No. Every system is custom-built based on a deep audit of your unique offer, positioning, and market. We don't plug you into a template. We architect a machine tailored to your specific business.
We move fast. We typically audit, build, and launch within 15-30 days. Clients see qualified leads and booked appointments shortly after launch, with predictable scaling achieved within 60-90 days after testing phases.
Yes. We handle it all: ad creation, funnel design, copywriting, follow-up, AI automations, CRM setup, everything from A-Z
Our targeting, copy, and qualification process are built to filter for real prospects who are ready to buy and actually show up to calls. We focus on lead quality over volume. We track show rates as a key metric and optimize for it constantly.
We’ll audit and rebuild what’s needed, then launch it into the full system so everything works together and in sync.
You’re fully protected by our performance guarantee. You get your money back if you don't see results.
We can train your team to manage the entire system and hand everything off to you, or we can continue monitoring performance, providing new ads each month, adjusting creative and targeting, and refining the backend to improve ROI on an ongoing basis.